从5月30日中国地理学会官方微信公众号获知,在近期中国地理学会开展的面向全体会员、会员单位征集抗疫防疫工作表现突出的先进个人和先进集体及其先进事迹,并从中选出事迹优秀者进行表扬的工作中,磁力狗
获评“抗疫防疫先进集体“,这是对磁力狗
师生积极参与抗疫防疫工作的认可与肯定。
在新型冠状病毒导致的疫情发生后,学院师生在院长王绍强教授的带领下,联合中国科学院地理科学与资源研究所以及多家兄弟院校,迅速成立科技抗疫智力团队。团队运用专业知识和多源数据分析,围绕地下水管道巡检、复工复产、旅游业恢复、中医院产业发展、城市大气环境、扶贫攻坚、城市空地管理、疫情数据高效共享、武汉市药房可达性和农情遥感监测等,共撰写咨询建议报告12份并提交到武汉市和湖北省相关政府部门,得到了高度重视和赞扬。同时,团队结合学院在GIS领域的技术优势,开发出武汉市新型冠状病毒肺炎疫情态势分析系统,运用地理信息系统、智能分析模型、大数据可视化分析等技术,初步实现了武汉市新冠肺炎疫情态势的动态可视分析,受到光明日报、中国自然资源报、楚天都市报等新闻媒体的报道。
除此之外,学院师生还通过多种途径参与防疫工作,院党委书记许德华为封控楼栋提供物资保障,副院长刘修国、潘雄等多名教师承担校园安全巡查,副院长王伦澈参加学校封控突击队,党员教师季军良、龚君芳、刘袁缘、田玉刚以及学院十余名学生作为志愿者,积极参与基层抗疫工作。

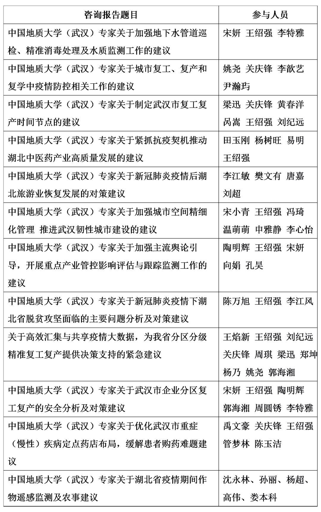
地信学院新冠疫情防控建议咨询报告情况统计
中国教育网络电视台报道学院师生开发的武汉市新型冠状病毒肺炎疫情态势分析系统

武汉市新型冠状病毒肺炎疫情态势分析系统(包括桌面仪表盘系统和微信小程序,由郑坤、杨乃、姚尧、梁迅等老师及研究生共同开发)


中国社会科学报——“地大声音”为战“疫”注入科技力量

中国自然资源报——地大武汉开发疫情分析态势系统
据悉,本次地理信息学会“抗疫防疫先进集体和个人“的评选是为了进一步贯彻落实习近平总书记关于防控新型冠状病毒感染肺炎疫情的重要系列指示精神和中央应对新型冠状病毒感染肺炎疫情工作领导小组系列会议精神,加强对抗击疫情典型人物和团队的宣传报道,凝聚共克时艰正能量。共计评选出抗疫防疫先进集体16个,先进地理工作者24人。具体名单附后。


5月30日是第四个“全国科技工作者日”,祝学院教师在下一步的科技工作中不断突破,再创佳绩,为祖国发展贡献科技力量!